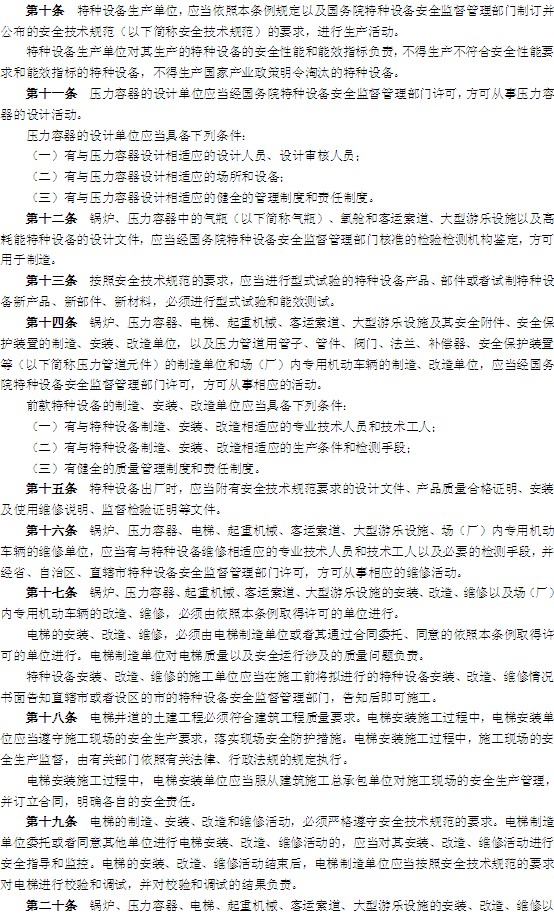
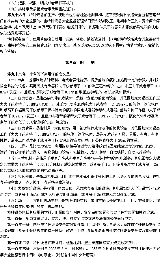
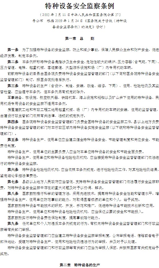
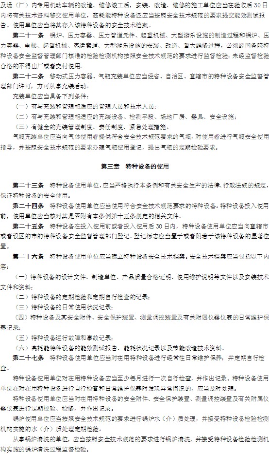
首页
|
中心简介
|
新闻中心
|
技术规范
|
办事指南
|
中心资质
|
政策法规
|
今日更新
政策法规
特种设备安全监察条例
2013-11-21
通知公告
.
报废气瓶消除使用功能处理报告
相关链接
===重要链接===
国家市场监督管理总局
国家标准化管理委员会
中国国家认证认可监督管理委员会
重庆市市场监督管理局
重庆市药品监督管理局
重庆市知识产权局
中国特种设备检测研究院
重庆市质量和标准化研究院
重庆市计量质量检测研究院
重庆市质量安全考试中心
甘肃省特种设备检验检测研究院
==外省质监局==
===市局直属单位===
===区县质监局===
===媒体网站===
版权所有:重庆市特种设备检测研究院
地址:重庆市渝北区空港大道1016号 邮编:401121
ICP备案号:渝ICP备10000682号